外观
打造我的 AI 开发团队(三):bmad 如何实现规划与开发闭环
上一篇中,我们初步了解了 bmad 的"开箱即用" —— 它预置了产品经理、架构师、开发者、测试等角色,让我们免于手动配置 sub-agent 的繁琐。
《打造我的 AI 开发团队(一):sub-agent 初探》
《打造我的 AI 开发团队(二):bmad,开箱即用的敏捷开发智能体》
今天,我们就深入了解下 bmad 是如何组织 AI 团队进行高质量的前期规划,并将规划无缝转化为可执行代码。
简单回顾下 bmad 的两大核心阶段:
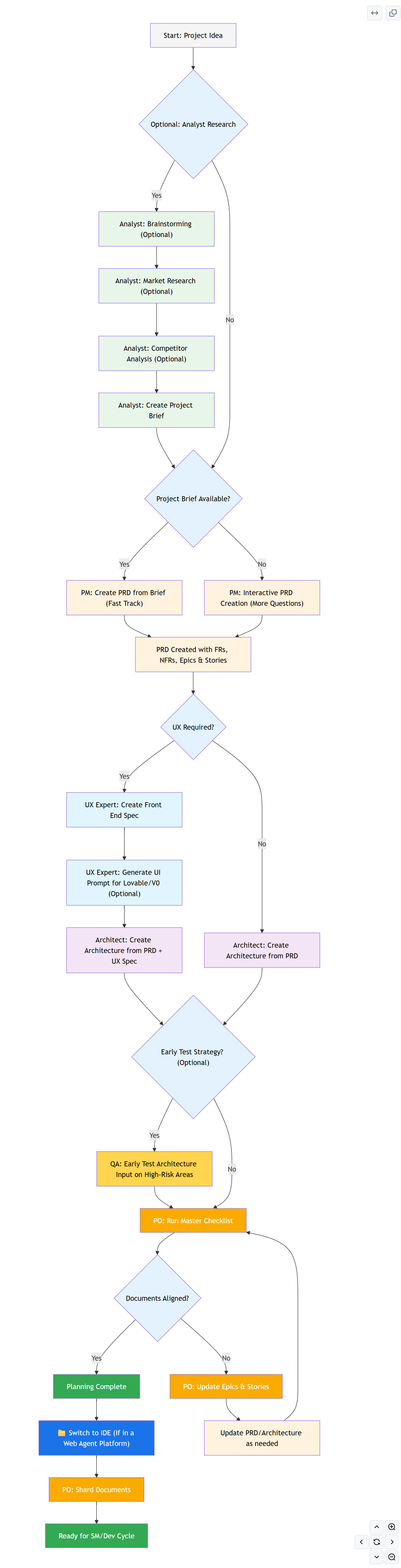
- 规划阶段(Planning Workflow):在
Web UI中,由多角色代理协作,生成结构化产品文档。 - 开发阶段(Core Development Cycle):在
IDE中,基于结构化产品文档驱动代码生成。
规划阶段
bmad 一直在强调“规划先行”,这个和我在实际 AI 编程过程中的体验是一致的。
AI 编程,并不是一上来就开始生成代码,这种效果往往不会好的。
准确地描述功能和非功能需求,清晰地列举验收标准,才能保证 AI 输出结果符合预期。
这个也是 Vibe Coding 的继承者 Spec Coding 的核心思想。

流程提炼
上图是完整流程,下面是根据完整流程提炼的流程阶段。
- Analyst(可选)
- 进行市场调研、竞品分析;
- 输出 Project Brief(项目简报)。
- Product Manager(PM)
- 基于 Brief 或直接对话,生成 PRD(产品需求文档);
- 包含功能需求(FRs)、非功能需求(NFRs)、用户故事、验收标准。
- UX Expert(可选)
- 输出前端交互规范;
- 生成 UI 设计提示(可用于 Lovable/v0)。
- Architect
- 基于 PRD + UX,设计系统架构;
- 明确技术栈、模块划分、API 草案、数据模型。
- QA(可选,高风险项目推荐)
- 提前识别技术/安全风险;
- 输出早期测试策略。
- Product Owner(PO)
- 运行 Master Checklist,验证所有文档是否对齐;
- 若不一致,返回更新 Epics/Stories,形成闭环;
- 若一致,标记 “Planning Complete”。
产出物
规划阶段会产出如下成果。
# 规划阶段标准输出目录结构
docs/
├── prd.md # 产品需求文档
├── architecture.md # 系统架构设计
├── epics/ # 史诗(Epic)
├── stories/ # 用户故事(Story)
└── qa/
├── assessments/ # QA 评估报告
└── gates/ # 质量门禁状态质量门禁(Quality Gate):决定是否允许进入下一阶段的自动化检查点。
头两个文档在几乎所有的 AI IDE 中都有体现,也足以证明该思路的广泛应用。
切换
PO 确认文档后,我们就可以从 Web UI 切换到 IDE,开启实际的开发工作流程了。
- 将产出物复制到项目中,确保
docs/prd.md和docs/architecture.md位于你项目的文档文件夹中。 - 使用
IDE(Cursor、TRAE)打开项目。 - 使用
PO代理对文档(包括产品需求文档、架构设计文档等)进行分片。 - 开始开发,也即进入后续的“开发阶段”。
分片是 bmad 的关键设计,相当于“任务分解”,不要期望目前的 AI 可以一次性处理复杂问题,这样做只会增加我们的开发成本(时间和token)。
开发阶段
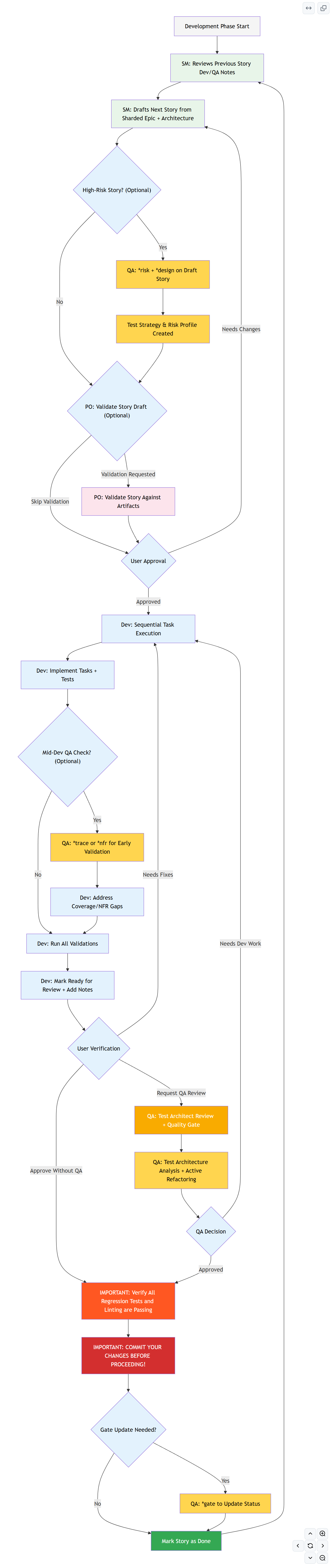
开发阶段是一个 Scrum Master 主导、多代理协作的敏捷迭代过程。
本质上,就是一个循环处理的过程,bmad 会根据前面的分片一个个进行开发迭代。

流程提炼
和规划流程一样,我提炼了上述完整的流程。
- Scrum Master(SM)回顾上一故事
- 查看前一个 Story 的开发与 QA 记录;
- 避免重复问题。
- SM 起草下一个 Story
- 从分片后的 Epic 中提取 Story;
- 结合架构文档,生成详细开发任务。
- 高风险 Story? → QA 提前介入
- 若标记为高风险,QA 会执行:
risk:风险评估;design:测试策略设计。
- 若标记为高风险,QA 会执行:
- Product Owner(可选)验证 Story 草案
- 确保任务与原始需求一致。
- Developer 执行任务
- 顺序执行子任务;
- 同步编写单元测试;
- 中途可触发
trace(验证测试覆盖)或 nfr(检查非功能需求)。
- Dev 标记“就绪”,请求 Review
- 运行所有验证(
lint、test、build); - 添加开发注释。
- 运行所有验证(
- QA 全面审查 + 质量门禁
review:执行完整测试架构分析;- 输出质量门禁状态(PASS / CONCERNS / FAIL);
- 若通过,必须提交代码(“COMMIT YOUR CHANGES” 是硬性要求);
- 更新门禁状态:
gate。 - 审查未通过? → 返回“Developer 执行任务”,Dev 修复问题,循环继续。
结语
以上就是 bmad 在软件开发中的完整工作流程,希望能为你搭建 AI 团队提供清晰路径。
通过对 bmad 的深入了解,我感觉 bmad 就是在将我们软件工程的敏捷开发理论,通过 AI agent 方式进行了落地。
这种“熟悉又高效”的思想,正是我选择 bmad 搭建 AI 开发团队的关键。
下一次,我将通过实战案例给大家分享下:从Web UI 到 IDE 开发,从“规划阶段”到“开发阶段”全流程记录。
